MOTOCROSS SFX Module
- alienozi Oguz A. Duran
- 16 Tem 2018
- 1 dakikada okunur
Greetings...
This board makes a motorcycle sound. It has two seperate mods. Please enjoy. (Contact me on e-mail to get required files.)
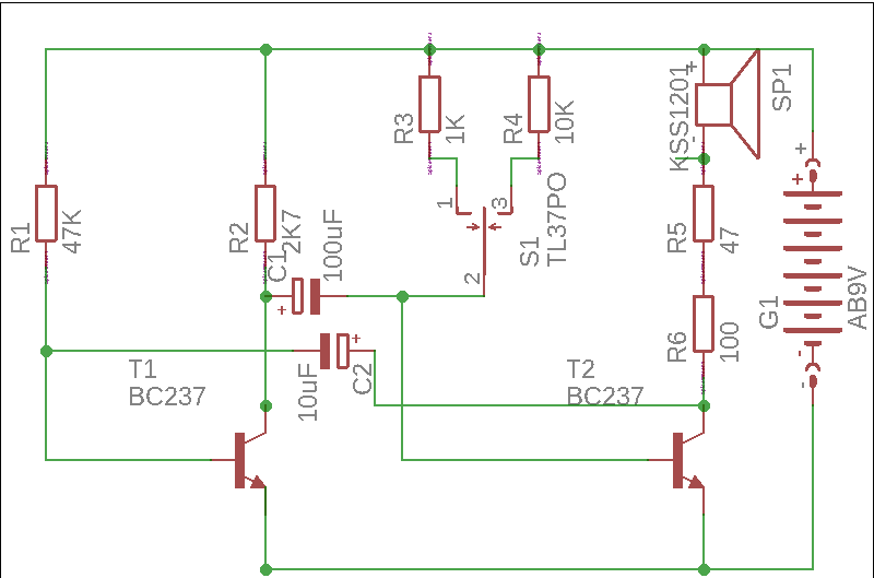
Parts List TOTAL COST: ~5₺
-------------
9V Battery Clip
(2)BC237 Transistor
R1=4K7
R2=2K7
R3=1K
R4=10K
R5=47R
R6=100R
C1=100uF(electrolytic)
C2=10uF(e)



Yorumlar